跳至主要內容
YiguiDing的Blog小站
主页
笔记
前端
后端
算法
电子
源码
理论
工具
投资
随笔
项目
友链
关于
搜索
Ctrl
K
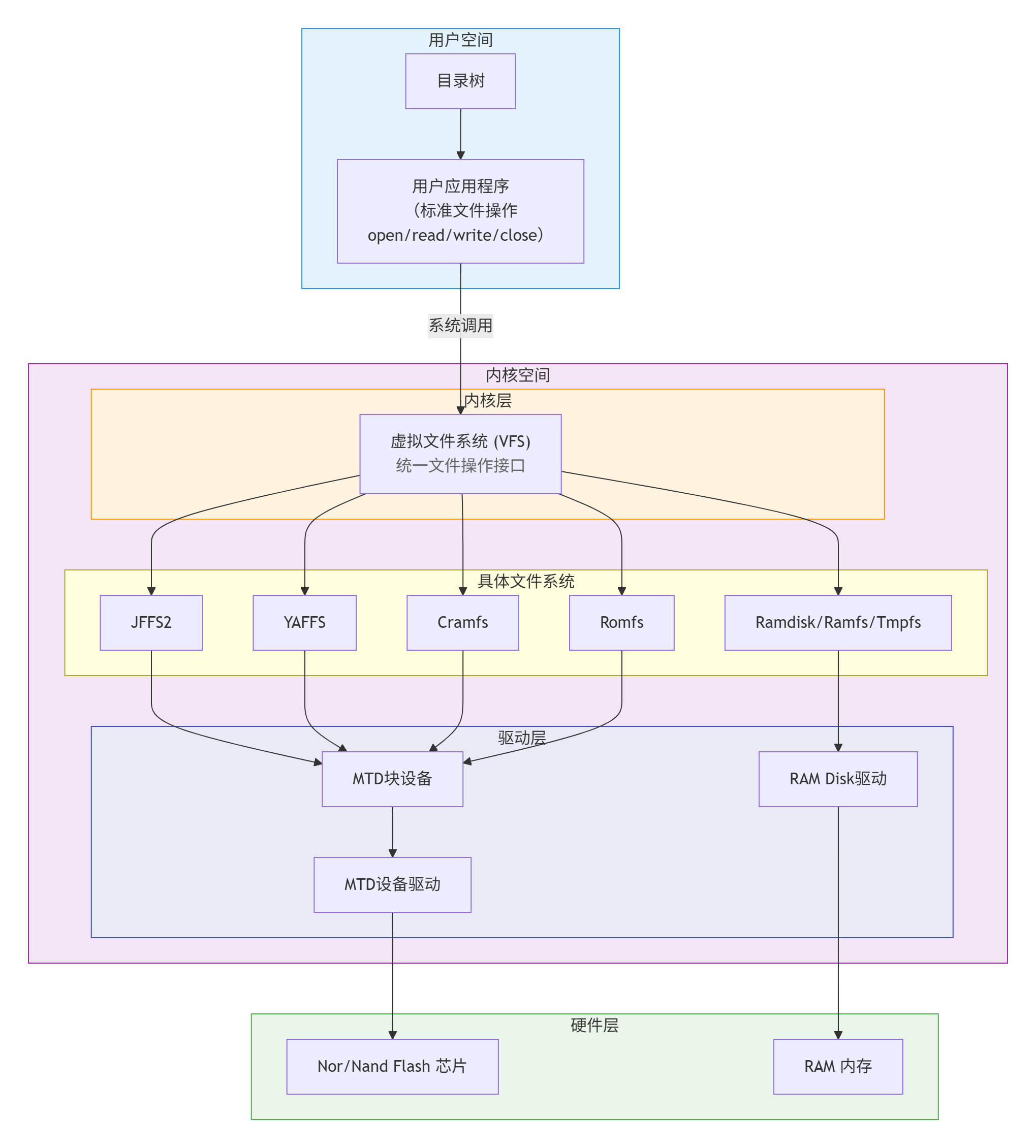
嵌入式Linux系统移植学习笔记
丁毅桂
2025/12/11
小于 1 分钟
目录
嵌入式Linux系统移植与系统镜像制作:uboot+linux+busybox根文件系统
嵌入式Linux系统移植与系统镜像制作:uboot+linux+ubuntu根文件系统
嵌入式Linux系统移植的一些基本概念