跳至主要內容
YiguiDing的Blog小站
主页
笔记
前端
后端
算法
电子
源码
理论
工具
投资
随笔
项目
友链
关于
搜索
Ctrl
K
FOC云台电机驱动板设计和实现
丁毅桂
2025/5/24
小于 1 分钟
项目
项目
FOC云台电机驱动板设计和实现
最终效果
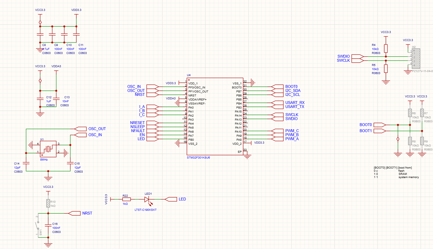
主控
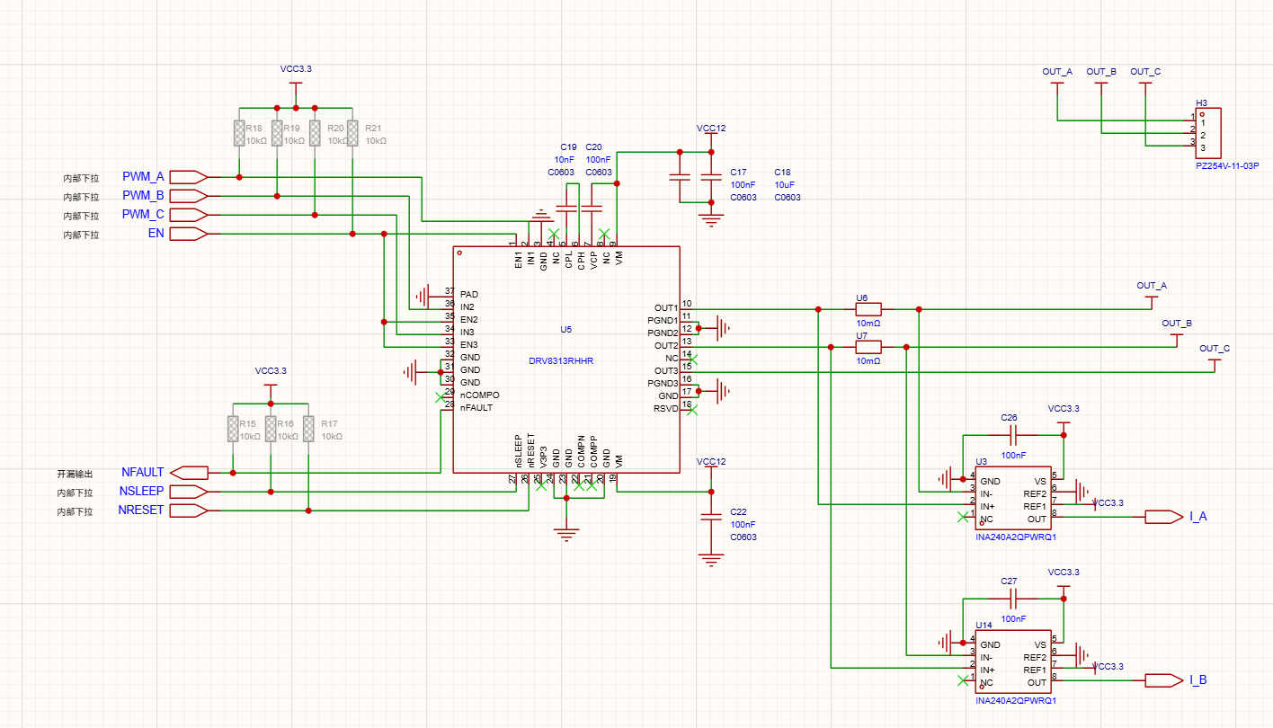
驱动和电流检测
位置传感器
供电